
word工具栏怎么显示?
1、以Word2010版本为例,下面的Word文档上面的菜单栏收藏了起来,现要把它显示出来;

2、用鼠标点击上面的某一个功能项就会发现相应的菜单栏弹出来了;

3、但是点击word文档正文后,菜单栏就会隐藏起来了,不显示了;

Flex3组件和框架的生命周期 中文WORD版
下载
在整本书中我们所涉及许多的Flex框架源码,但为了简洁,我们不总是显示所指的代码。当你阅读这本书时,要求你打开Flex Builder,或能够访问Flex3框架的源码,跟随着我们所讨论源码是怎么工作及为什么这样做。 如果你跟着阅读源码,请注意,我们经常跳过功能或者具体的代码,以便我们可以对应当前的主题。这样能防止我们远离当前的主题,主要是讲解代码的微妙之处。这并不是说那些代码的作用不重要,而是那些代码处理特别的案例,防止潜在的错误或在生命周期的后面来处理,只是我们当前没有讨论它。有需要的朋友可以下载看看
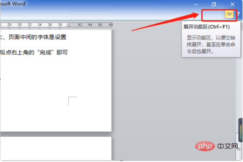
4、这时点击word文档右上角的倒三角按钮,展开功能区,也可按提示的Ctrl+F1键;

5、菜单栏就会成功的显示出来了,即使点击word文档正文,菜单栏也不会隐藏起来了,除非你再点击右上角的倒三角把它往上收藏起来才会不见。
